$MYO Token Utility
Understanding $MYO token.
Myosin.xyz is built on the native $MYO token, an ERC-20 utility token that will initially exist primarily on Sepolia Testnet, but eventually launch on Base, an OP Superchain and one of the leading EVM ecosystems for consumer crypto, through a Token Generating Event (TGE).
$MYO Token has two primary utilities: as social currency and ownership in a network state.
$MYO as Social Currency
All members of Myosin.xyz will be required to hold a minimum of 100 $MYO, which will be sent to them upon admission to the DAO. The primary utility of $MYO for selected Myosin members is as social currency that unlocks access to a global network of talented marketers, products, events, and more.
Members can to use their $MYO to access the benefits of membership and participate in DAO governance. The $MYO requirement is also in addition to holding a membership decentralized ID, which we call Myosin Passports.
Members can also earn more $MYO, proportionate to their participation in the DAO and their manner of participation (ex. Bounties, projects, DAO leadership roles).
Myosin Passport + $MYO can unlock, but is not limited to:
Participation in the Myosin Discord server
Access crypto bounties and projects
Ability to initiate and vote on governance proposals
Ability to access key documentation, templates, case studies, and tooling
Ability to participate in the broader and fast-growing Myosin ecosystem
Ability to join Myosin events and housing at conferences all over the world
We also view $MYO as a way for retail investors and external parties to access the broader Myosin services + product ecosystem over time.
$MYO as Ownership in a Network State
Because we have 60% of all $MYO allocated for the DAO members to earn and manage over time, we very much view $MYO as the key to decentralizing and distributed ownership over the global Myosin network state.
As members build trust, reputation, and prove their value to the Myosin network, they earn more $MYO and are eligible for more prominent positions within the DAO, including leading Guilds, participating in Governance Guild, and so much more.
Furthermore, for members and retail investor pools, as we scale up our revenues through our product ecosystem, we plan on eventually launching profit sharing for both members and the general public.
Finally, in the context of Governance, $MYO token will be a critical boost to onchain voting for members, when paired with a Myosin Passport, and help determine reward pool payouts and other critical decisions over time.
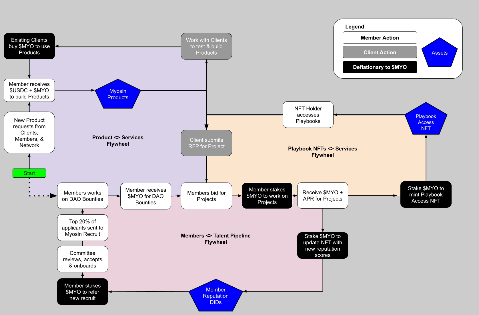
Below is a diagram mapping how the $MYO community token will power within the Myosin network. There are three distinct growth flywheels which give us a compounding advantage over time:

Last updated